编辑:文法学院
发布时间:2025-04-01
浏览次数:

2025年江苏省太湖湾日语大赛总决赛、无锡-相模原友城结好40周年特别赛,即第26届中日文化及日语教学交流会、第19届日语演讲比赛总决赛、第13届才艺大赛、第6届日语教学(微课)大赛、第1届江南文化日语微视频大赛于3月29日在best365英国在线体育官网圆满落下帷幕。
本次由江苏省人民政府外事办公室作为指导单位,无锡市人民政府外事办公室、常州市人民政府外事办公室、苏州市人民政府外事办公室、无锡市教育局、江苏省翻译协会、无锡市翻译协会、常州市翻译协会联合主办,本次大赛由best365英国在线体育官网承办。
开幕式上,best365英国在线体育官网副校长毛照红、日本国驻上海总领事馆文化领事佐藤訓子、无锡市人民政府外事办公室主任詹熠、无锡市友城相模原市市长本村賢太郎分别致辞。
苏锡常湖四市外办、无锡教育局、锡常译协、各高校等20多位领导,日本上海总领馆、日本地方政府及高校驻沪办事处、锡常日商俱乐部等20多位领导,及350余名师生参加了开幕式、大赛及闭幕式。





环太湖流域--苏州、无锡、常州、湖州的绝大多数开设日语课的大学、大中专和中学以及部分来自南京、镇江、上海和张家港等地的学校及企业共37个单位从12700余名日语师生及日语爱好者中初赛出67名日语演讲选手、 25个教学(微课)作品、16个才艺作品、30个江南文化日语微视频参与了决赛。
在中日文化交流会板块,以无锡地方文化:锡剧《珍珠塔·赠塔》拉开序幕,日本和太鼓演奏、学生才艺大赛特等奖和一等奖项目现场演出,及后续的日本地方文化、日本大学介绍等内容,使得中日文化交流相当丰富。


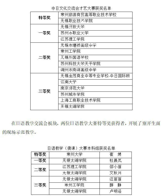
中日文化交流会才艺大赛获奖名单




下午的日语演讲决赛,按社会组、本科组和专科中学组,分别在两个赛场进行,评委全部由外籍专家担任。
三组分别评出特等奖、一等奖、二等奖和三等奖之外,还设立了无锡-相模原友城奖和总领事奖。
社会组成绩如下:
社会组特等奖 | |
太平人寿保险有限公司 | 张忠 |
社会组一等奖 | |
喜开理(中国)有限公司 | 陈婷婷 |
社会组二等奖 | |
無錫村田電子有限会社 | 周茗 |
无锡明日叶日本留学中心 | 顾婧怡 |
社会组三等奖 | |
无锡吉川日语培训翻译中心 | 胡晓敏 |
东京王子外国语学院 | 府家丞 |
无锡明日叶日本留学中心 | 解琎怡 |
社会组优秀奖 | |
无锡吉川日语培训翻译中心 | 薛允严 |
本科组成绩如下:
本科组特等奖 | |
苏州大学 | 胡琦 |
江南大学 | 毛莉霖 |
常州大学 | 仲静雯 |
本科组一等奖 | |
常州工学院 | 潘稼佳 |
常州大学 | 刘晶 |
常州工学院 | 周翔 |
本科组二等奖 | |
苏州大学 | 舒哓彤 |
江苏理工学院 | 崔瀚文 |
苏州城市学院 | 李欣旖 |
江南大学 | 周宇静 |
江苏理工学院 | 刘诗瑞 |
本科组三等奖 | |
苏州科技大学 | 林晶晶 |
苏州科技大学天平学院 | 黄心怡 |
best365英国在线体育官网 | 齐书研 |
苏州城市学院 | 刘丰源 |
苏州科技大学 | 阮婷 |
苏州工学院 | 王佳 |
best365英国在线体育官网 | 胡文依 |
本科组优秀奖 | |
苏州工学院 | 郭笑雨 |
best365英国在线体育官网 | 陈果 |
苏州科技大学天平学院 | 华通洲 |
专科、中学组成绩如下:
专科组特等奖 | |
常州旅游商贸高等职业技术学校 | 张译文 |
苏州市职业大学 | 余朵 |
苏州市职业大学 | 姜剑楠 |
专科组一等奖 | |
苏州旅游与财经高等职业技术学校 | 翟芊雅 |
张家港市常青藤实验学校 | 林语晨 |
吴兴高级中学 | 阮蔚臻 |
无锡金茂商业中等专业学校-中日国际班 | 刘思远 |
吴兴高级中学 | 包俊涛 |
苏州旅游与财经高等职业技术学校 | 姚颖恩 |
无锡职业技术学院 | 颜思成 |
无锡立信高等职业技术学校 | 朱丽婷 |
江苏省昆山第一中等专业学校 | 沈诗杰 |
专科组二等奖 | |
安吉县上墅私立高级中学 | 潘梓晨 |
苏州卫生职业技术学院 | 钱淑文 |
上海工商职业技术学院 | 倪鸿章 |
无锡开放大学 | 顾怡悦 |
张家港市常青藤实验学校 | 倪若嫣 |
无锡商业职业技术学院 | 顾润 |
苏州农业职业技术学院 | 马家益 |
无锡市堰桥高级中学 | 张悠然 |
无锡职业技术学院 | 胡佳乐 |
无锡立信高等职业技术学校 | 周煜蕙 |
无锡外国语学校 | 黄歆妍 |
无锡开放大学 | 袁娜 |
专科组三等奖 | |
常州旅游商贸高等职业技术学校 | 蒋钱怡菲 |
无锡外国语学校 | 成思铭 |
湖州市南浔高级中学 | 孙正易 |
上海工商职业技术学院 | 何政航 |
无锡市堰桥高级中学 | 杨益佳 |
无锡师范高等专科学校 | 周思彤 |
苏州农业职业技术学院 | 刘天晨 |
苏州卫生职业技术学院 | 陆帆 |
江苏省昆山第一中等专业学校 | 真锅光 |
专科组优秀奖 | |
湖州市南浔高级中学 | 金振涛 |
无锡科技职业学院 | 曾锦荣 |
安吉县上墅私立高级中学 | 区展恒 |
无锡商业职业技术学院 | 陈柯含 |

友城奖由江南大学毛莉霖获得

总领事奖由江南大学周宇静获得

在正式颁奖之前,best365英国在线体育官网优秀毕业生叶罕辰分享日语学习与成长历程。

best365英国在线体育官网与樱美林大学合作签约

本届承办方best365英国在线体育官网与下届承办方常州大学签订合作交流备忘录

本届承办方best365英国在线体育官网文法学院肖辉院长做比赛工作总结

双方举行了会旗交接仪式

下届承办方常州大学外国语学院院长陈颖致辞,欢迎2026相聚常州大学!
赞助单位:
无锡日商俱乐部
常州日商俱乐部
无锡国际旅行社
上海外语教育出版社
外语教学与研究出版社
吉祥航空
诺应(上海)教育科技有限公司
养乐多(中国)投资有限公司无锡分公司
为统一思想、明确任务、压实责任,确保新学期各项工作开好局、起好步,近日,物联网工程学院召开新学期动员大会。学院常务副院长成本茂、党总支副书记沈峰、副院长王华君、副院长尹嵘出席会议,全体教职工参加。会上,学院领导班子成员依次结合分管领域,对新学期重点工作进行全面部署与安排。首先,常务副院长成本茂全面部署新学期学院整体发展与行政运行工作,明确新学期发展目标与重点任务,统筹推进学科建设、人才培养、师资队伍、...
为了帮助学生更好的了解职场问题和职场法律,12月28日下午,无锡市司法局普法讲座在大学生活动中心A顺利开展。本次讲座由律师陈波主讲,文法学院党总支副书记俞昊波与文法学院法学系师生共同参与,沉浸式汲取职场法律知识与成长经验。...
为了搭建跨文化交流桥梁,推动中华优秀传统文化走向世界,12月18日下午,第六届“用英语讲中国故事”大会无锡选区启动仪式在best365英国在线体育官网大学生活动中心A顺利举行。本次活动由中国教育电视台与新航道国际教育集团联合主办,...